黑色素瘤是一種與表皮層黑色素細胞密切相關的高度惡性皮膚癌。經皮遞藥是手術替代或者補充治療皮膚癌的有效方法,它可使藥物能夠穿透皮膚屏障并直接作用于腫瘤部位。然而,隨著黑色素瘤的進展,表皮黑色素瘤細胞會持續浸潤真皮,形成皮膚深部黑色素瘤。深部皮膚腫瘤的有效治療依賴于經皮給藥系統中的增強藥物滲透。雖然微針(MNs)和離子導入技術在經皮給藥方面已展現出效率優勢,但皮膚彈性、角質層的高電阻和外部電源要求等需求挑戰,仍然阻礙了它們治療深部腫瘤的有效性。
基于此,武漢大學藥學院黎威教授和姜鵬副教授課題組設計開發了一種集成柔性摩擦電納米發電機(F-TENG)的可穿戴自供電載藥微針(MNs)貼片,旨在增強深部黑色素瘤的治療。微針由水溶性微針基質材料與帶負電荷的pH響應納米粒子(NPs)混合而成,其中納米粒子中裝載著治療藥物。該裝置充分利用MNs和F-TENG的優勢(F-TENG能夠利用個人機械運動產生電能),治療性NPs可以在MNs貼片插入皮膚后滲透到深層部位,在酸性腫瘤組織中迅速釋放藥物。在深部黑色素瘤小鼠模型對比實驗中,使用集成的F-MNs貼片的治療效果優于普通MNs貼片,預示這集成F-MNs貼片在深部腫瘤治療的巨大潛力。
該貼片通過摩方精密microArch? S240(10μm精度)制備完成,相關研究成果以題為“Enhancing Deep-Seated Melanoma Therapy through Wearable Self-Powered Microneedle Patch”的文章發表在《Advanced Materials》。武漢大學藥學院博士研究生王陳媛、碩士研究生何光琴和博士研究生趙環環為共同第一作者,武漢大學藥學院黎威教授和姜鵬副教授為共同通訊作者。
首先,研究者采用氣體擴散法合成了具有pH響應性質的Ce6@CaCO3 NPs, Ce6@CaCO3 NPs為100 nm左右均勻分布的球形結構,表面修飾PEG進一步增強納米粒子的膠體穩定性。在pH = 7.4的中性環境中,納米粒子維持穩定的結構,使得封裝的藥物難以釋放。在pH = 5.5的酸性環境中,納米粒子結構被破壞,可實現藥物的快速釋放(如圖1)。

圖1 Ce6(DOX)@CaCO3-PEG NPs的合成與表征a) Ce6(DOX)@CaCO3-PEG NPs的合成和藥物釋放過程示意圖。b)合成Ce6@CaCO3 NPs的TEM圖像。c)游離Ce6、游離DOX和Ce6(DOX)@CaCO3-PEG的紫外可見光譜(藍色和黑色虛線矩形分別表示Ce6和DOX的特征吸收峰)。d) DLS測定的Ce6(DOX)@CaCO3-PEG NPs的粒徑分布。e) Ce6@CaCO3和Ce6(DOX)@CaCO3-PEG NPs的Zeta電位。f) Ce6(DOX)@CaCO3-PEG NPs在不同pH值(7.4、6.5和5.5)的PBS中孵育0.5 h后的代表性TEM圖像。g) Ce6(DOX)@CaCO3-PEG NPs在不同pH值(7.4、6.5和5.5)的PBS中隨時間變化的水動力直徑變化。Ce6(DOX)@CaCO3-PEG NPs在不同pH值PBS中h) DOX或i) Ce6的體外釋放譜。每個點代表平均值±SD (n = 3個獨立重復實驗)。***p < 0.001, ****p < 0.0001。
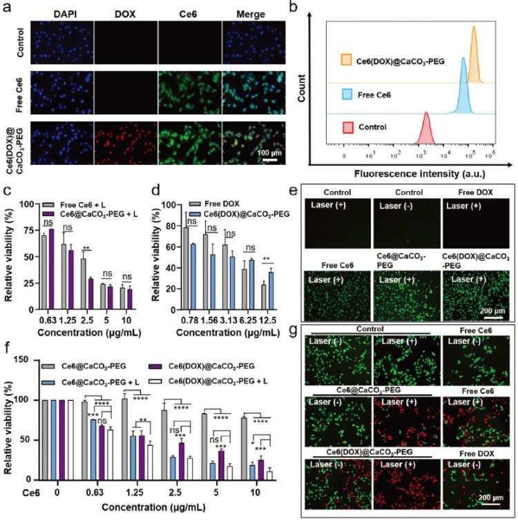
隨后,作者在細胞上驗證了納米粒子的抗腫瘤療效。藥物被納米粒子包封后顯著增強了細胞對藥物的攝取。除此之外,納米粒子結合Ce6的光動力和DOX的化療療效,實現了光動力和化療聯合治療的抗腫瘤療效,其效果顯著優于單一光動力或者化學療法(如圖2)。

圖2 Ce6(DOX)@CaCO3-PEG NPs的體外行為a) B16-F10細胞對Ce6(DOX)@CaCO3-PEG NPs的攝取。b) Ce6(DOX)@CaCO3-PEG NPs孵育4 h后細胞攝取量的定量測定c)激光照射下游離Ce6或Ce6@CaCO3-PEG孵育后B16-F10細胞的細胞活力。兩種處理的Ce6濃度相當。d)游離DOX或Ce6(DOX)@CaCO3-PEG孵育后B16-F10細胞的細胞活力。兩種處理的DOX濃度相當。e) 660 nm激光照射不同處理下B16-F10細胞內ROS檢測。f)用Ce6@CaCO3-PEG或Ce6(DOX)@CaCO3-PEG NPs處理B16-F10細胞在激光照射或不照射下的細胞活力。g)不同處理后B16-F10細胞的活/死測定。這些處理具有相同的DOX或Ce6濃度。綠色熒光:鈣素-AM;紅色熒光:碘化丙啶(PI)。每個點代表平均值±SD (n = 3個獨立重復實驗)。*p < 0.05, **p < 0.01, ***p < 0.001. ns表示無顯著性。
同時,研究者通過硅橡膠和導電織物制備了一種典型的接觸和分離模式的柔性摩擦電層F-TENG,可以通過接觸通電和靜電感應的耦合效應將生物機械能轉化為交流電(AC)輸出。然而,為了有效地為離子電泳系統供電,交流輸出必須轉換成直流(DC)。因此,作者制作了電源管理系統(PMS),將F-TENG的交流轉換為直流,同時顯著放大電流。最后將柔性的F-TENG與載藥微針結合,制備成一種可穿戴的裝置(如圖3)。

圖3 一種工作在接觸分離模式下的柔性TENG (F-TENG)。a) F-TENG的原理圖(左)和照片(右)。b) F-TENG工作機理示意圖。c)短路電流,d)開路電壓,e) F-TENG的轉移電荷。f)連接整流橋和LED燈的F-TENG輸出電流。g)連接電源管理系統和LED燈的F-TENG輸出電流。(f)和(g)中的插圖是15秒內電流峰值的放大視圖和LED燈的光學照片。h)手動驅動F-TENG連接到PMS的電流。i)可穿戴式F-MN貼片原理圖。可穿戴的F-MN貼片j)貼在人體手臂上之前和k)貼在沒有皮膚穿刺的情況下的演示照片。
微針通過真空澆筑法,將載藥的納米粒子與水溶性基質PVA/suc混合后填入PDMS模具中制備得到,并用導電的PPy作為微針背襯填入。制備好的微針與F-TENG通過導電膠連接得到F-MN裝置。此外,將偶聯FITC熒光的葡聚糖作為模型藥物被微針遞送到到皮膚后,通過熒光分布可以看出連接F-TENG的微針裝置具有更高效和深部的藥物遞送(如圖4)。

圖4 F-MN貼片的制備與表征。a) MN貼片制作工藝示意圖。b)制備的MN貼片的光學圖像和c) SEM圖像。d) FITC -葡聚糖負載MN貼片的代表性明場(左)和熒光顯微鏡圖像(右)。e)右旋糖酐-MN貼片插入后大鼠皮膚代表性明場和熒光顯微鏡圖像。f)熒光圖像和g)植入或不植入F-TENG的大鼠皮膚后殘余MNs的相應熒光強度(FI)。h)代表性顯微鏡圖像,i)藥物穿透深度,j)外用葡聚糖溶液或葡聚糖-MN貼片加F-TENG或不加F-TENG后大鼠皮膚組織切片對應的熒光強度。每個點代表平均值±SD (n = 3個獨立重復實驗)。*p < 0.05, **p < 0.01, ***p < 0.001, ****p < 0.0001. ns表示無顯著性。微針尺寸:高850 μm,尖端直徑10 μm,底座直徑400 μm.
而后,作者在小鼠體內觀察F-TENG產生電流的能力以及在體內藥物遞送的效果。將F-MN裝置應用在小鼠腫瘤部位后,F-TENG能夠將運動產生的機械能轉化為電能,在小鼠體內維持恒定的電流,有效促進微針中負載的藥物向更深部的腫瘤滲透,同時也提高了藥物在體內的遞送效率和作用時間。
最后,作者探究了該裝置對體內深部黑色素瘤的療效,成功在C57BL/6小鼠體內構建了深部黑色素瘤模型,并將其分為5組分別進行不同的處理。結果表明單次使用F-MNs貼片的治療表現出比單獨使用MNs貼片更優越的治療效果,能夠將中位生存期由對照組的8天延長至21天,表明該裝置在治療深部腫瘤具有很大的潛力。此外,作者檢測了小鼠的血清生化指標,并對其心肝脾肺腎進行HE染色切片,從而進一步證明材料的安全性。
結論:在這項研究中,作者開發了一種與F-TENG集成的可穿戴自供電MN貼片,并首次用于治療深部實體腫瘤。F-MN貼片能夠通過可溶解的納米顆粒將載藥的納米顆粒遞送到皮膚中,并通過納米發電機將個人機械運動轉化為電能,從而提供足夠的驅動力將治療性納米顆粒推進深部腫瘤,進而顯著提高藥物遞送穿透效率。在到達酸性腫瘤位置后,pH響應性NPs表現出快速解離和釋放化學分子(DOX)和光敏劑(Ce6),從而顯示出強大的協同根除腫瘤細胞的能力。在小鼠深部黑色素瘤模型中,單次給藥這種F-MN貼片能夠實現明顯的腫瘤生長抑制。
此外,荷瘤小鼠的生存期明顯延長,體內生物安全性令人滿意,這表明了該貼片在臨床治療深部實體瘤方面具有很大的潛力。這種有效的裝置具有出色的傳輸能力,可以很輕松地將生物大分子或治療性NPs經皮輸送到深部,將來也可局部或全身用于治療其他疾病,如糖尿病。
原文鏈接: https://doi.org/10.1002/adma.202311246
 
         
                         
                         
                         
                         
                         
                         
                         
                         
                         
                        